合浦论坛

  • 0779-7290779
  • 合浦人的网上家园 · 合浦门户网站
搜索

猜你喜欢
查看: 8983|回复: 8

[焦点话题] 速看!2020年合浦县城区初中招生工作方案新鲜出炉!

[复制链接]

326

主题

846

回帖

2963

积分

商人

Rank: 11Rank: 11Rank: 11Rank: 11

积分
2963

社区居民

发表于 2020-4-1 09:20 | 显示全部楼层 |阅读模式 来自: 中国广西北海
关于印发《2020年合浦县城区初中招生工作方案》的通知

各有关学校:

现将《2020年合浦县城区公办初中招生工作方案》印发给你们,请认真贯彻执行。在实施过程中,有问题请及时向县招生考试中心反馈,联系电话:7284749。
                        
合浦县招生委员会
2020年3月31日

2020年合浦县城区初中招生工作方案

为积极稳妥做好2020年我县城区初中招生入学工作,落实义务教育免试就近入学要求,根据自治区教育厅《关于印发〈关于规范普通中小学招生入学工作的意见〉的通知》(桂教规范〔2020〕2号)的精神,结合我县和城区的实际,特制定本方案。
一、招生原则

(一)全面落实“免试就近”的入学原则,保障适龄儿童、少年在户籍所在地学校免试相对就近升入初中就读的权益。
(二)坚持“按计划招生,加强入学管理,促进均衡发展”的原则,规范招生入学秩序,制止初中学校违规跨区域、范围招生和学生个人自主择校的行为,促进义务教育均衡发展。

二、招生学校及招生人数

城区公、民办初中招生学校有合浦外国语实验学校、海门外语实验学校、合浦二中、合浦四中、合师附中。各学校招生人数如下: 微信图片_20200401091953.jpg


三、毕业生分类
根据城区实际,依据小学毕业生学籍、户籍和合法稳定住所情况划分毕业生类型,根据毕业生类型分类分配入学。
(一)一类生。学生同时具备以下两个条件的为招生学校的一类生:一是学生户籍随父母或祖父母(外祖父母)一方在招生学校的招生范围内;二是学生和父母或祖父母(外祖父母)的合法稳定住所在招生学校的招生范围内。
(二)二类生。学生具备以下条件之一的为招生学校的二类生:一是学生户籍随父母或祖父母(外祖父母)一方在招生学校的招生范围内;二是学生和父母或祖父母(外祖父母)的合法稳定住所在招生学校的招生范围内。
(三)三类生。随法定监护人的户籍和合法稳定住所均不在城区招生学校范围内、且在县城小学实际就读的外来人员子女,具备以下条件之一的为招生学校的三类生:
一是法定监护人由合浦县公安局所签发的有效期内的县城《广西壮族自治区居住证》。
二是户口属合浦县的提供监护人在县城范围内7月15日前3个月及以上(2021年起根据上级文件和县城生源情况调整)的租房合同及出租房屋完税票据。
三是7月15日前满3个月及以上(2021年起根据上级文件和县城生源情况调整)的监护人在合浦县城经商或办企业的工商营业执照;四是国家规定的劳动合同、合浦县社保局出具的7月15日前缴纳3个月及以上(2021年起根据上级文件和县城生源情况调整)的企业职工社会保险凭证。廉州镇户籍的小学毕业生不属于三类生。未能提供完整的报名材料的学生不能确认为相应的学生类型。
学生随法定监护人的户籍须在2019年12月31日前迁入招生学校招生范围,且学生须随父母或祖 (外祖)父母一方迁入,方能根据规定确认为相应的学生类型。


四、招生对象

(一)户籍或合法稳定住所在县城五所初中招生范围的城区小学应届毕业生;
(二)户籍或合法稳定住所不在县城,父母在县城城区工作、经商或实际居住的城区小学应届毕业生。
(三)具有城区户籍或合法稳定住所、要求返回城区升读初中的其他小学应届毕业生。
城区指合浦县城的新、老城区包括廉东、廉南、平田、车路塘、泮塘等社区和冲口社区高坡村以西靠近城区附近的村组。
城区小学指县实验小学和廉州镇的中心校、廉州小学、一小、二小、四小、平田小学、泮塘小学、廉东小学、冲口小学等10所小学。


五、招生范围划分

1、公办初中的招生范围划分:根据义务教育“免试就近”的入学原则,为保障适龄儿童、少年在户籍所在地学校免试就近升入初中就读的权益,结合城区实际,城区公办初中招生划片的方式,继续实行“地段划片”(即为每一所初中划定招生服务地段)的方式划定每一所初中招生范围。依据街道、路段、门牌号、村组等,按地理位置将城区划分为4个招生区域范围,分别对应4所公办初中,区域范围内为所对应学校的招生服务地段范围。具体划分如下:
合浦外国语实验学校:北起惠爱西路——经惠爱东路——西华路——中山路——奎文路——定海北路——美人鱼广场——还珠大道——丁头坡路——金鸡西路——南北二级公路(龙湾名郡起至总江大桥止以东区域),上述街(路)所形成的区域。
合浦县海门外国语实验学校:西起丁头坡路——还珠大道——定海北路——奎文路——城基东路——经廉东大道——廉州大道(客运中心至迎宾大道路口段)——还珠南路(客运中心至廉田路口段)——廉田路——定海中路(廉田路口起至金桂路口)——金桂路——廉平路(规划路),上述街(路)所形成的区域。


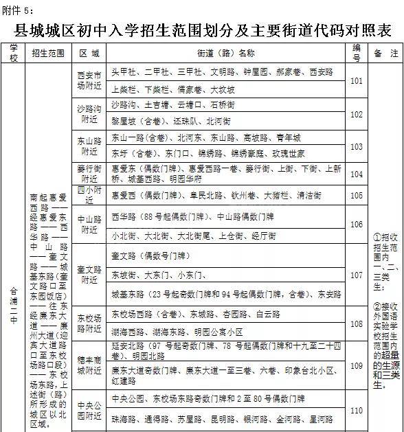
合浦二中:南起惠爱西路——经惠爱东路——西华路——中山路——奎文路——城基东路(奎文路口至东园饭店)——往东经廉东大道——廉州大道(迎宾大道路口至东较场路口段)——东较场东路,上述街(路)所形成的城区以北区域。
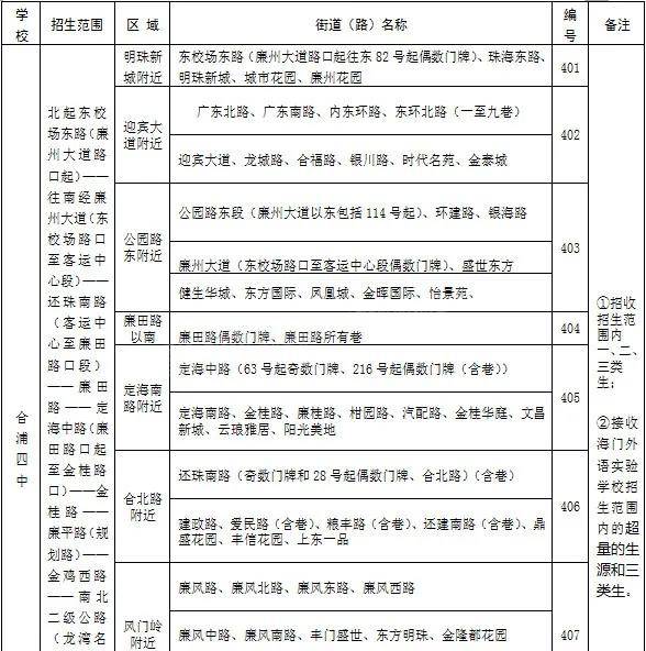
合浦四中:北起东较场东路(廉州大道路口起)——往南经廉州大道(东较场路口至客运中心段)——还珠南路(客运中心至廉田路口段)——廉田路——定海中路(廉田路口起至金桂路口)——金桂路——廉平路(规划路)——金鸡西路——南北二级公路(龙湾名郡起至总江大桥止以西、以南区域),上述街(路)所形成的区域。(城区地段划片示意图详见附件1。)


2、民办初中(合师附中)的招生范围划分:县教育局根据学校的办学层次、办学规模和办学条件确定在县城、县域的招生计划。县城范围招生计划原则上在县城内就读的小学毕业生招生,未完成招生计划的,经县教育局批准,剩余计划可合并县域招生计划在全县范围内招生。
六、报名工作

凡要求在县城升读初中(含民办初中的合师附中)的小学毕业生均须办理初中入学报名手续。
(一)报名时间、地点

1.城区小学应届毕业生于2020年6月19日至6月30日在现就读小学报名点集中办理报名手续;
2.具有城区户籍或合法稳定住所、要求返回城区升读初中的其他小学应届毕业生于2020年7月8日至7月15日到县招生考试中心报名点办理报名手续。
城区公办小学报名点不接受没有城区户籍或合法稳定住所的城区外其他小学毕业生报名;县城小学就读没有学籍的补办学籍相关手续再接受报名或回原籍的学校报名,但符合外来务工人员子女的三类生可到县招生考试中心报名。

(二)报名办法

从2020 年起,实行公办、民办义务教育学校同步信息登记和报名。县城应届小学毕业生在家长指导下报读义务教育学校时,自愿选择公办学校或民办学校,不能兼报。民办学校不得擅自设定限制性报名条件。报读民办学校(合师附中)的,统一在就读的县城各小学报名点受理报名。报名分为个人报名、信息采集和资格复核三个阶段进行。
1.个人报名

报名时,学生和法定监护人须如实填写《合浦县2020年初中新生入学报名登记表》(见附件2,以下简称报名登记表)的内容,将学生近期一寸正面免冠彩色照片一张,贴在报名表的照片框内,并交验相关报名材料的原件及复印件(原件经审核后退还本人)。
(1)学生本人及法定监护人的户口簿。
(2)学生本人和法定监护人的合法稳定住所证明。如下列三项材料之一:①学生父母或祖(外祖)父母署名的《房屋所有权证》(《不动产登记证》);②没有《房屋所有权证》的,须提供在县房产局备案的购房合同、购房发票、购房完税票据和三个月的水电费缴款凭证;③学生父母或祖(外祖)父母居住单位公房或公租房的,要由单位或房产部门出具的实际居住的证明和署名为学生父母或祖(外祖)父母的水电费缴款凭证。
(3)县城小学就读外来务工人员子女,提供法定监护人由合浦县公安局所签发的有效期内的县城《广西壮族自治区居住证》,户口属合浦县乡镇的提供监护人在县城范围内的租房合同及(7月15日前满3个月及以上)的出租房屋完税票据;或提供监护人在合浦县城经商或办企业(7月15日前满3个月及以上)的工商营业执照;务工的提供国家规定的劳动合同及合浦县社保局出具的缴纳(7月15日前满3个月及以上)的企业职工社会保险的凭证。

(4)监护人有城区户籍、城区合法稳定住所,但在城区外其他小学就读的小学毕业生须提供毕业学校名称、班级及学籍号。
城区小学毕业生报名时同时征求入学志愿,学生须准确填写户口和住址编号(详见附件6),并根据学生户籍、实际居住地情况按城区招生办法填报入学志愿。填报民办初中(合师附中)的不得填报其他县城公办初中。户籍和合法稳定住所最少具备其中一项在“合浦外国语实验学校”招生范围内即“一类生”、“二类生”,方可在“志愿学校1”栏填报“合浦外国语实验学校”;在“海门外国语实验学校”招生范围内即“一类生”、“二类生”,方可在“志愿学校1”栏填报“海门外国语实验学校”;人户分离,户籍和合法稳定住所分别在两所学校范围内只能填报其中一所学校。户籍和合法稳定住所均不在招生学校范围内即“三类生”根据实际居住地相对就近就读的原则在“志愿学校1”、“志愿学校2”栏分别填报“合浦二中”或“合浦四中”,也可填报合浦六中、合浦七中、合浦五中。
学生填表、登记,以学生户口本为准。《报名登记表》如有与学生本人电子学籍信息相同的栏目,则所填写的内容要一致。
学生的姓名、性别、身份证号和学籍号等重要信息要填写、核对准确,如填写错误或提供虚假信息,责任自负。



2.信息采集
(1)县城各小学报名点负责按《报名表》填写的内容录入学生基本信息。各校可利用全国学籍管理系统数据采集报名学生信息,直接从学籍管理系统中导出毕业生信息,按《小学毕业生信息采集模板(Excel格式)》(附件3)要求选取或添加初中招生录取所需数据信息。报读号统一使用学生的学籍号,不再重新编码。
如有个别报名学生未建立电子学籍档案或无法从学籍管理系统中导出毕业生信息的,则需要根据学生《报名登记表》所填写的信息,按采集模板的统一格式录入报名学生信息,并以学生身份证号为报读号。
毕业生信息数据是初中入学的主要依据,信息采集是最基础也是最重要的工作环节。各毕业生所在学校必须要认真审核学生所填写的信息,反复核对,确保准确无误。
(2)信息汇总及上报毕业生所在学校按《小学毕业生信息采集模板》采集学生报名信息数据后,7月2日前将报名学生数据(Excel格式电子文本)和《报名登记表》(纸质)报送廉州镇中心小学(总部),由廉州镇中心小学(总部)汇总后于7月8日前将数据拷贝到县招生考试中心罗乃仁处。县实验小学以学校为单位报送。


3.资格复核

毕业生报名时按以下顺序装订报名材料:
①小升初报名材料清单列表(格式如附件5)。
②《合浦县2020年初中新生入学报名登记表》。
③学生本人及法定监护人的户口簿复印件(户主及学生本人页)。
④学生本人和法定监护人的合法稳定住所证件(明)复印件。
⑤外来务工人员子女的监护人的居住证或监护人工商营业执照(办理3个月以上)或租房合同及3个月以上租房税费缴款凭证或国家规定的劳动合同及3个月以上养老保险缴款凭证复印件。
⑥其他证明材料,如补充证明父(母)子(女)或直系亲属关系的证件等。
县教育局将组成复核小组,于7月中旬左右在县城廉州小学小学设立服务点,对学生提交的报名材料进行复核。


七、划片就近录取入学办法

依据小学毕业生学籍、户籍、合法稳定住所相结合的办法划片分配升入初中学校就读。分配时,按一类、二类、三类生的先后顺序进行。
1.合浦外国语实验学校、海门外语实验学校两所实验学校只招收招生范围内的一类、二类学生。
(1)依据报名新生户籍、合法稳定住所相结合的办法划片分配入学就读。招生录取按一类、二类两个批次顺序审核招生,先录取一类生,有剩余学位录取二类生。
(2)报名人数不足招生计划的,全部录取报名学生;报名人数超过招生计划的,采用随机抽签派位录取,未录取到的学生由招生领导小组统筹安排到其他相对就近学校就读。
2.合浦二中、合浦四中以招收在本校招生范围内实际居住的城区小学毕业生为主,剩余学位由县教育局按相对就近原则、结合学生志愿统筹分配接收县城其他初中招生区域范围内超量的生源和三类生。
原则上合浦外国语学校范围的超量的生源和三类生安排在合浦二中就读,海门外国语学校范围的超量的生源和三类生安排在合浦四中就读。合浦二中、合浦四中学位不足的根据相对就近原则、结合学生志愿统筹分配到有学位的合浦五中、合浦六中、合浦七中。
3.对民办初中学校(合师附中)录取办法按照自治区教育厅《关于印发〈关于规范普通中小学招生入学工作的意见〉的通知》(桂教规范〔2020〕2号)的要求执行。报读民办学校并被民办初中学校(合师附中)录取的学生,不得参加其他公办初中学校入学分配。报读民办初中学校(合师附中)未被录取的学生,可按照现行招生政策继续参与县城公办学校的招生范围分配录取。


4.在县城小学就读但监护人县城没有合法稳定住所,学生户籍随父母在合浦五中、合浦六中、合浦七中招生范围内的,原则上安排到相应合浦五中、合浦六中、合浦七中就读。住址和户籍在冲口社区上、下花根组、发电站组等村组,靠近合浦七中的原则安排在合浦七中。无法提供一、二、三类毕业生材料,户籍在廉州镇以外的县城小学毕业生,根据学生志愿和招生学校生源情况安排回户籍原籍初中学校就读,或根据志愿统筹就近安排在有学位的县城学校、五中、六中、七中就读。
5.我县引进的高科技人员、重大项目的外来投资者、军人、消防救援人员、支援湖北省医疗队员等特殊贡献人员的子女,根据《合浦县高层次人才、企业投资者、企业高管子女入学优待实施办法(试行)》(合教通〔2019〕180号)、《广西壮族自治区消防救援人员子女教育优待办法(试行)》(桂消〔2019〕28号)、《北海市军人子女教育优待实施办法(试行)》(北招委〔2018〕8号)、《广西壮族自治区新型冠状病毒感染的肺炎疫情防控工作领导小组指挥部印发关于进一步关心爱护支援湖北省医疗队员诺干措施的通知》(桂新冠防指〔2020〕81号)等有关文件规定,根据家长的申请,报县招委会审批,可安排在相应初中学校就读。


八、工作要求

(一)初中招生工作,政策性强、涉及面广,广大人民群众高度关注。各学校要高度重视此项工作,落实招生工作管理“一把手”负责制,落实措施,切实抓实抓好。
(二)初中招生以学籍信息确认入学对象,严格实行“一人一籍、籍随人走”。对于学校擅自招收或个人自主择校、未经县招生部门审核并办理批录手续的学生,一律不予建立学籍档案,初中毕业参加中考时不得享受定向生资格。
(三)各学校要充分利用网络、召开家长会、宣传专栏等多种方式对招生政策进行解读,畅通咨询渠道,认真做好今年小学毕业生升初中政策咨询解答及有关问题处理工作,使之家喻户晓,让社会支持,让家长理解。
(四)初中招生工作实行“阳光招生”,坚持公平、公正、便民的原则,建立公开透明的工作制度,设立举报信箱和举报电话,接受广大家长的咨询和监督。对违反招生规定的学校,由县教育局视情节轻重给予约谈、警告、通报批评、取消评优评先资格、撤销荣誉称号等处罚;对违反招生规定的民办学校,还要给予核减下一年度招生计划、停止招生等处罚。纪检监察部门要全程对城区初中招生工作进行检查和监督,严格实行责任追究制。对在招生工作中弄虚作假、营私舞弊或利用工作之便向学生索贿、受贿、以权徇私的相关人员,视情节轻重分别给予相应的行政处分;情节严重的,构成犯罪的,由司法机关依法追究刑事责任。



回复

使用道具 举报

326

主题

846

回帖

2963

积分

商人

Rank: 11Rank: 11Rank: 11Rank: 11

积分
2963

社区居民

 楼主| 发表于 2020-4-1 09:30 | 显示全部楼层 来自: 中国广西北海
附件:1.合浦县城区公办初中招生范围划分示意图
2.合浦县2020年初中新生入学报名登记表
3.小学毕业生信息采集模板
4.小升初报名材料清单列表
5.县城城区初中入学招生范围划分及主要街道代码对照表

附件1:合浦县城区公办初中招生范围划分示意图

微信图片_20200401092609.jpg


附件2

微信图片_20200401092614.jpg

填表说明
一、本表作为我县小学毕业生报名升读初中的登记凭证,凡在我县升读初中(含民办初中)的小学毕业生均须填写本表。
二、小学毕业生在现就读(毕业)学校领取、填写本表和办理小升初报名手续,各小学不得接受非本校毕业生报名。
三、本表如有与电子学籍信息相同栏目,所填写的内容应一致。
四、本表中“学籍号、毕业鉴定、班主任核实意见”栏由学校填写外,其他栏目内容由家长如实、详细填写,要求字迹清楚、工整,不得涂改。
五、学生的姓名、性别、身份证号和学籍号等重要信息要核对准确,如填写错误或提供虚假信息,责任自负。
六、“学生类别”栏“外来务工人员”是指非本县户籍在本地从事各种工作的人员(包括农民工、经商人员、办企业人员等)。
七、毕业生填表时,注意以下事项:县城城区小学毕业生须准确填写户口和住址编号,并根据学生户籍、实际居住地情况按城区招生办法填报入学志愿。县城小学的所有毕业生填报民办学校志愿后不得填报县城其他公办初中志愿。户籍和合法稳定住所最少具备其中一项在“外国语实验学校”招生范围内即“一类生”、“二类生”,方可在“志愿学校1”栏填报“外国语实验学校”;在“海门外国语实验学校”招生范围内填报“海门外国语实验学校”。人户分离,户籍和合法稳定住所分别在两所学校范围内只能填报其中一所学校。户籍和合法稳定住所均不在县城的“三类生”根据实际居住地相对就近就读的原则在“志愿学校1”、“志愿学校2”栏分别填报“合浦二中”或“合浦四中”,也可填报六中、七中、五中。

微信图片_20200401092620.jpg

说明:
1、本式样仅供参考,正式录入信息须用随文件另发的电子表格(Excel)模板,否则信息不能正常导入。
2、报读号统一使用学生的学籍号,未建立电子学籍档案的学生以身份证号为报读号。
3、县城城区小学毕业生需填写住址编号。
4、区域代号在招生录取前,由拟录取学校填写。

附件4:

微信图片_20200401092852.jpg

微信图片_20200401092629.jpg

微信图片_20200401092632.jpg
微信图片_20200401092636.jpg
微信图片_20200401092639.jpg
微信图片_20200401092643.jpg
微信图片_20200401093009.jpg

注:以上街道有变化或未标出的街道、小区,以地图划定范围为准。

来源:合浦发布

回复 支持 反对

使用道具 举报

170

主题

1172

回帖

3412

积分

商人

Rank: 11Rank: 11Rank: 11Rank: 11

积分
3412

社区居民

发表于 2020-4-1 09:52 | 显示全部楼层 来自: 中国广西北海
幸好我家属于廉州范围
回复 支持 反对

使用道具 举报

147

主题

1021

回帖

2728

积分

商人

Rank: 11Rank: 11Rank: 11Rank: 11

积分
2728

社区居民

发表于 2020-4-1 09:53 | 显示全部楼层 来自: 中国广西北海
孩子小升初真的是件麻烦事
回复 支持 反对

使用道具 举报

11

主题

359

回帖

4万

积分

丞相

Rank: 21Rank: 21Rank: 21Rank: 21Rank: 21Rank: 21

积分
42734
发表于 2020-4-1 15:26 来自手机 | 显示全部楼层 来自: 中国广西贺州
鼓励快生多生,好生优秀生。
回复 支持 反对

使用道具 举报

14

主题

1114

回帖

2409

积分

商人

Rank: 11Rank: 11Rank: 11Rank: 11

积分
2409

社区居民

发表于 2020-4-1 15:58 | 显示全部楼层 来自: 中国广西北海
希望小学的招生也可以快点出来
回复 支持 反对

使用道具 举报

39

主题

991

回帖

2322

积分

商人

Rank: 11Rank: 11Rank: 11Rank: 11

积分
2322

社区居民

发表于 2020-4-1 15:58 | 显示全部楼层 来自: 中国广西北海
今年中考应该不会太难了
回复 支持 反对

使用道具 举报

5

主题

653

回帖

1443

积分

掌柜

Rank: 10Rank: 10Rank: 10

积分
1443
发表于 2020-4-1 17:09 | 显示全部楼层 来自: 中国广西北海
当年小升初的时候去找学校又考试又塞钱的
回复 支持 反对

使用道具 举报

12

主题

858

回帖

3万

积分

巡抚

Rank: 20Rank: 20Rank: 20Rank: 20Rank: 20

积分
33089
发表于 2020-4-1 18:50 来自手机 | 显示全部楼层 来自: 中国广西贺州
廉中才招550人,这么少
回复 支持 反对

使用道具 举报

您需要登录后才可以回帖 登录 | 注册

本版积分规则

返回顶部
快速回复 返回顶部 返回列表