合浦论坛

  • 0779-7290779
  • 合浦人的网上家园 · 合浦门户网站
搜索

猜你喜欢
查看: 9750|回复: 33

[焦点话题] 南宁一女子网上相亲,面都没见着就被骗了111万多元

[复制链接]

61

主题

905

回帖

2128

积分

掌柜

Rank: 10Rank: 10Rank: 10

积分
2128
发表于 2020-4-21 11:45 | 显示全部楼层 |阅读模式 来自: 中国广西
  南宁的梁女士通过一家相亲网站认识了一名男子,本以为能找到靠谱的伴侣,没想到不到一个月,面都没见过,就被对方骗走了111万多元!

微信图片_20200421114144.jpg
▲陈海峰
  梁女士今年50岁,丈夫几年前因患癌症去世。今年3月,梁女士在一家相亲网站南宁区域注册了会员,并交了3000元成为VIP客户。

  3月25日,该相亲网站一名男会员联系她,自称陈海峰,广东省广州市从化区人,想与她进一步认识。梁女士见对方很符合自己找伴侣的条件,便添加了对方的微信。

微信图片_20200421114147.jpg
▲陈海峰资料显示的条件吸引了梁女士。
  4月1日,陈海峰称儿子小杰在上海与当地政府一起做共享电瓶车,认购一辆车1380元,次日下午6时~晚8时之间可返还66元收益,持续返还一个月后收益涨到80元/月,一直返还一年,一个身份证最多只能认购3辆。

  梁女士一想,20天就能回本,一个月肯定有赚,便认购了3辆,往陈海峰指定的名叫贺泱凯的银行账户转了4140元,双方在网上签了认购协议。次日下午6时多,她收到了198元收益。

  4月3日,梁女士又拿女儿的身份证认购了3辆。之后,梁女士经不住陈海峰唆使,通过贷款、借高利贷、借朋友钱等方式多次凑钱认购电瓶车。截至16日,梁女士已认购800多辆电瓶车,共花了111万多元。

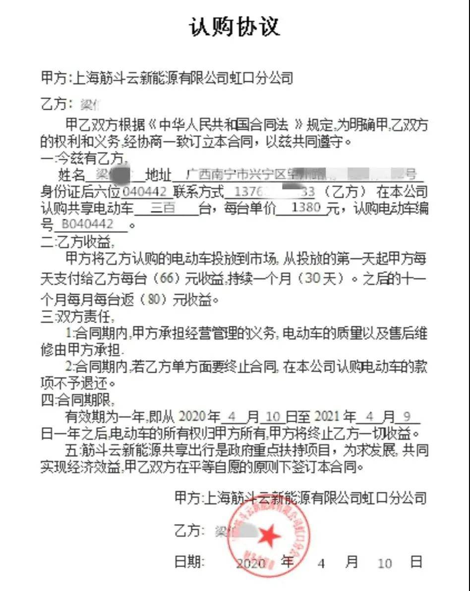
微信图片_20200421114153.jpg
▲其中一份认购协议。
  16日晚,梁女士没在约定时间收到返还收益。对此,陈海峰称公司人员太忙,可能要到晚9时才能返还。当晚8时44分,梁女士收到陈海峰的一条短信,称生意失败了,欠了一身债,等他东山再起,会加倍偿还。

  这时,梁女士才意识到自己被骗了,而对方手机已关机。

微信图片_20200421114158.jpg
▲陈海峰最后给梁女士发的短信。
  19日,记者多次拨打陈海峰、小杰以及贺泱凯的手机,均已关机。该相亲网站南宁区域有关人员告诉记者,会员注册时他们有专业团队核实信息,如果遭遇诈骗,建议报警处理。

  目前梁女士已报案,警方以诈骗案立案,目前正在调查中。
回复

使用道具 举报

44

主题

1015

回帖

2273

积分

商人

Rank: 11Rank: 11Rank: 11Rank: 11

积分
2273
发表于 2020-4-21 11:46 | 显示全部楼层 来自: 中国广西玉林
相亲有风险,谈钱需谨慎
回复 支持 反对

使用道具 举报

57

主题

288

回帖

841

积分

富农

Rank: 9Rank: 9Rank: 9

积分
841
发表于 2020-4-21 14:15 | 显示全部楼层 来自: 中国广西贺州
好好单身吧。感觉不会再相信爱情了
回复 支持 反对

使用道具 举报

37

主题

1038

回帖

2771

积分

商人

Rank: 11Rank: 11Rank: 11Rank: 11

积分
2771

社区居民

发表于 2020-4-21 14:28 | 显示全部楼层 来自: 中国广西北海
没有关系,没有那么多钱被人骗
回复 支持 反对

使用道具 举报

53

主题

1104

回帖

2579

积分

商人

Rank: 11Rank: 11Rank: 11Rank: 11

积分
2579

社区居民

发表于 2020-4-21 14:29 | 显示全部楼层 来自: 中国广西北海
一沾到钱的事情都要再三考虑
回复 支持 反对

使用道具 举报

12

主题

858

回帖

3万

积分

巡抚

Rank: 20Rank: 20Rank: 20Rank: 20Rank: 20

积分
33089
发表于 2020-4-21 15:32 来自手机 | 显示全部楼层 来自: 中国广西百色
提钱要谨慎,特别不熟悉的人
回复 支持 反对

使用道具 举报

1

主题

516

回帖

1136

积分

掌柜

Rank: 10Rank: 10Rank: 10

积分
1136
发表于 2020-4-21 15:43 | 显示全部楼层 来自: 中国广西玉林
爱情多花钱呀
回复 支持 反对

使用道具 举报

1

主题

516

回帖

1159

积分

掌柜

Rank: 10Rank: 10Rank: 10

积分
1159
发表于 2020-4-21 15:44 | 显示全部楼层 来自: 中国广西南宁
还是好好单身吧
回复 支持 反对

使用道具 举报

1

主题

533

回帖

1160

积分

掌柜

Rank: 10Rank: 10Rank: 10

积分
1160
发表于 2020-4-21 15:44 | 显示全部楼层 来自: 中国广西南宁
一百多万就这样被骗了
回复 支持 反对

使用道具 举报

1

主题

505

回帖

1108

积分

掌柜

Rank: 10Rank: 10Rank: 10

积分
1108
发表于 2020-4-21 15:45 | 显示全部楼层 来自: 中国广西南宁
这女子很有钱呀
回复 支持 反对

使用道具 举报

您需要登录后才可以回帖 登录 | 注册

本版积分规则

返回顶部
快速回复 返回顶部 返回列表