合浦论坛

  • 0779-7290779
  • 合浦人的网上家园 · 合浦门户网站
搜索

猜你喜欢
查看: 9193|回复: 15

[众观天下] 这门课必修!你们知道了吗?

[复制链接]

54

主题

545

回帖

1983

积分

掌柜

Rank: 10Rank: 10Rank: 10

积分
1983

社区居民

发表于 2020-6-5 09:48 | 显示全部楼层 |阅读模式 来自: 中国广西北海
还记得小学时候的劳动课吗?
为农作物除草、打扫公共卫生、采摘水果……
每一样都让人回味无穷
微信图片_20200605093310.png
就在昨天
#教育部明确劳动课为高中必修课#话题
冲上热搜
网友纷纷表示:
劳动课必不可少劳动最光荣!
微信图片_20200605093316.png 微信图片_20200605093321.png 微信图片_20200605093327.png 微信图片_20200605093331.png
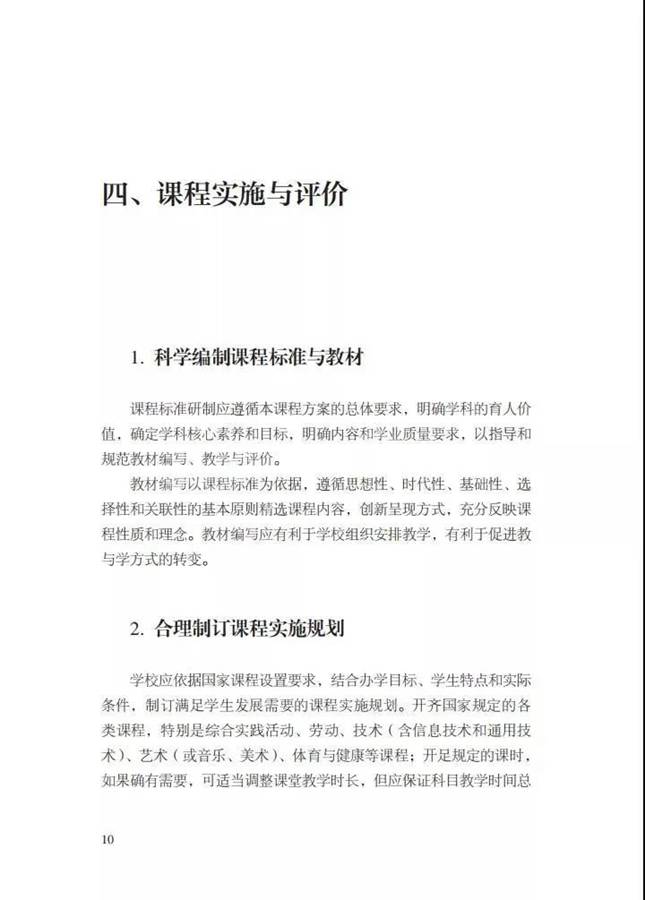
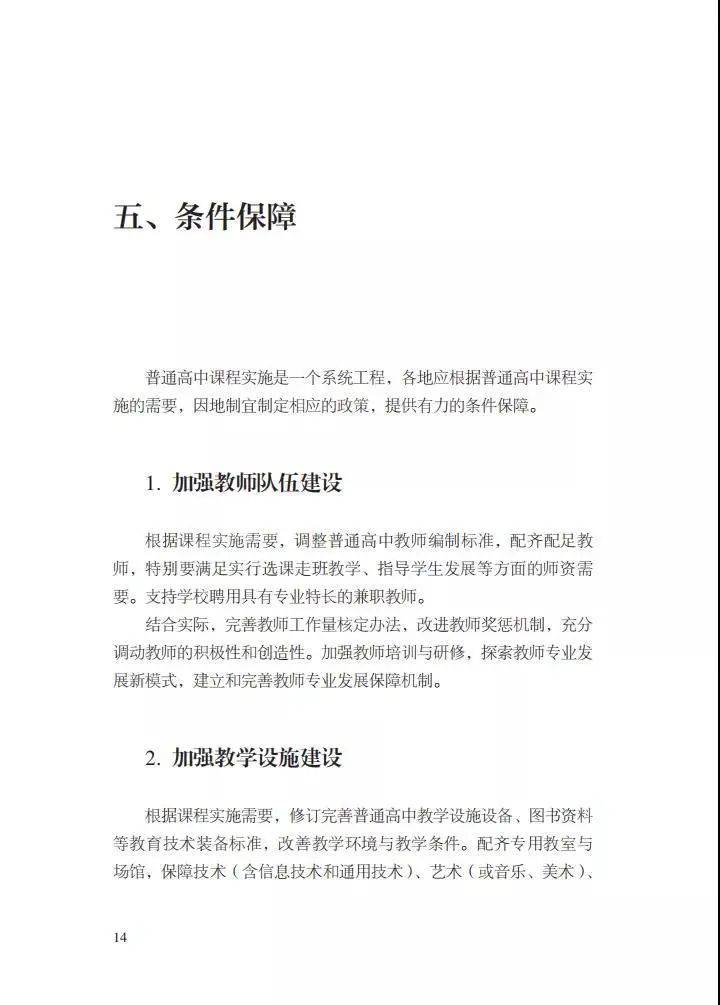
日前,教育部印发普通高中课程方案和语文等学科课程标准(2017年版2020年修订)。普通高中课程方案以及思想政治、语文、历史和生物学课程标准修订涉及前言及正文部分,其它学科课程标准修订仅涉及前言部分。
1.普通高中应在原来科目基础上开设劳动课程,共6个学分,为必修学分;
2.调整外语规划语种,在英语、日语、俄语基础上,增加了德语、法语和西班牙语。学校自主选择第一外语语种,鼓励学校创造性开设第二外语。
微信图片_20200605093336.png
       方案进一步优化了课程结构。首先,保留原有学习科目,调整外语规划语种,在英语、日语、俄语基础上,增加德语、法语和西班牙语。
       其次,将课程类别调整为必修课程、选择性必修课程和选修课程,在保证共同基础的前提下,为不同发展方向的学生提供有选择的课程。
       再次,方案进一步明确各类课程的功能定位,与高考综合改革相衔接,其中必修课程全修全考,选择性必修课程选修选考,选修课程由学校根据实际情况统筹规划开设,为学生就业和高校招生录取提供参考。
       最后,方案合理确定了各类课程学分比例,在毕业总学分不变的情况下,对原必修课程学分进行重构,由必修课程学分、选择性必修课程学分组成,适当增加选修课程学分,既保证基础性又兼顾选择性。
       另外,该方案还研制了学业质量标准。各学科明确学生完成本学科学习任务后,学科核心素养应该达到的水平,各水平的关键表现构成评价学业质量的标准。引导教学更加关注育人目的,更加注重培养学生核心素养,更加强调提高学生综合运用知识解决实际问题的能力,帮助教师和学生把握教与学的深度和广度,为阶段性评价、学业水平考试和升学考试命题提供重要依据,促进教、学、考有机衔接,形成育人合力。
方案全文:
微信图片_20200605093341.jpg 微信图片_20200605093346.jpg 微信图片_20200605093351.jpg 微信图片_20200605093355.jpg 微信图片_20200605093359.jpg 微信图片_20200605093404.jpg 微信图片_20200605093408.jpg 微信图片_20200605093412.jpg 微信图片_20200605093416.jpg 微信图片_20200605093426.jpg 微信图片_20200605093429.jpg 微信图片_20200605093433.jpg 微信图片_20200605093437.jpg 微信图片_20200605093441.jpg 微信图片_20200605093445.jpg 微信图片_20200605093450.jpg 微信图片_20200605093455.jpg 微信图片_20200605093459.jpg 微信图片_20200605093503.jpg 微信图片_20200605093507.jpg 微信图片_20200605093512.jpg 微信图片_20200605093519.jpg
除普通高中课程方案(2017年版2020年修订)外,还可以下载查看普通高中语文、数学、英语、思想政治、历史、地理、物理、化学、生物学、信息技术、通用技术、艺术、音乐、美术、体育与健康、日语、俄语、德语、法语、西班牙语20科课程标准(2017年版2020年修订)。
来源|桂林晚报

微信图片_20200605093421.jpg
回复

使用道具 举报

15

主题

770

回帖

1706

积分

掌柜

Rank: 10Rank: 10Rank: 10

积分
1706
发表于 2020-6-5 09:55 | 显示全部楼层 来自: 中国广西南宁
要让学生也动动手学习劳动才行啊
回复 支持 反对

使用道具 举报

139

主题

288

回帖

1076

积分

掌柜

Rank: 10Rank: 10Rank: 10

积分
1076
发表于 2020-6-5 09:56 | 显示全部楼层 来自: 中国广西南宁
就应该德智体美劳全面发展
回复 支持 反对

使用道具 举报

24

主题

893

回帖

1979

积分

掌柜

Rank: 10Rank: 10Rank: 10

积分
1979
发表于 2020-6-5 09:56 | 显示全部楼层 来自: 中国广西贺州
这个挺好,小孩回家了就问今天在学校学习了什么劳动啊,能不能表演给姐姐看啊,然后家务就那么忽悠着去做了
回复 支持 反对

使用道具 举报

19

主题

881

回帖

1933

积分

掌柜

Rank: 10Rank: 10Rank: 10

积分
1933
发表于 2020-6-5 09:56 | 显示全部楼层 来自: 中国广西南宁
这是要专门开一节课来做劳动?
回复 支持 反对

使用道具 举报

0

主题

643

回帖

1373

积分

掌柜

Rank: 10Rank: 10Rank: 10

积分
1373
发表于 2020-6-5 12:03 | 显示全部楼层 来自: 中国广西贵港
说真的我觉得可以但没必要。体育是正经科目吧,还不是经常被用来上其他课程,劳动课我觉得也会是这样
回复 支持 反对

使用道具 举报

21

主题

1133

回帖

2452

积分

商人

Rank: 11Rank: 11Rank: 11Rank: 11

积分
2452
发表于 2020-6-6 10:10 | 显示全部楼层 来自: 中国广西柳州
劳动课?学校里体弱多病的老师又要多一个了吗
回复 支持 反对

使用道具 举报

22

主题

1226

回帖

2632

积分

商人

Rank: 11Rank: 11Rank: 11Rank: 11

积分
2632
发表于 2020-6-6 10:11 | 显示全部楼层 来自: 中国广西柳州
啊?学校里难道不是只有语文数学英语的吗?还有体育课劳动课这种奢侈的东西?
回复 支持 反对

使用道具 举报

27

主题

340

回帖

872

积分

富农

Rank: 9Rank: 9Rank: 9

积分
872
发表于 2020-6-6 16:38 | 显示全部楼层 来自: 中国广西柳州
不应该只学习,应该劳逸结合
回复 支持 反对

使用道具 举报

1

主题

552

回帖

1184

积分

掌柜

Rank: 10Rank: 10Rank: 10

积分
1184
发表于 2020-6-6 16:53 | 显示全部楼层 来自: 中国广西南宁
然而劳动课往往都会变成其他课程
回复 支持 反对

使用道具 举报

您需要登录后才可以回帖 登录 | 注册

本版积分规则

返回顶部
快速回复 返回顶部 返回列表