合浦论坛

  • 0779-7290779
  • 合浦人的网上家园 · 合浦门户网站
搜索

猜你喜欢
查看: 12851|回复: 19

[焦点话题] 北海路名改了!海景大道变廉州湾大道!4条路降级!

[复制链接]

130

主题

912

回帖

2652

积分

商人

Rank: 11Rank: 11Rank: 11Rank: 11

积分
2652

社区居民

发表于 2020-6-13 09:15 | 显示全部楼层 |阅读模式 来自: 中国广西北海
        为规范城市命名体系,提升北海城市形象,为丰富城市道路路名文化内涵,激发广大群众参与城市建设和管理的热情,现向社会公开征集城市道路路名规划意见。
微信截图_20200613090552.png

此次意见征集,还发布了在最新的道路名字调整

微信截图_20200613091259.png


城市主干道路路名调整 :

微信截图_20200613091321.png

微信截图_20200613091335.png

微信截图_20200613091348.png

回复

使用道具 举报

130

主题

912

回帖

2652

积分

商人

Rank: 11Rank: 11Rank: 11Rank: 11

积分
2652

社区居民

 楼主| 发表于 2020-6-13 09:24 | 显示全部楼层 来自: 中国广西北海
城市次干道路路名调整 :


微信截图_20200613091834.png


微信截图_20200613091851.png



城市支路路名调整 :

微信截图_20200613092022.png

微信截图_20200613092035.png

微信截图_20200613092242.png


回复 支持 反对

使用道具 举报

130

主题

912

回帖

2652

积分

商人

Rank: 11Rank: 11Rank: 11Rank: 11

积分
2652

社区居民

 楼主| 发表于 2020-6-13 09:32 | 显示全部楼层 来自: 中国广西北海
YA、YB、YC、YD片区道路命名方案:

微信截图_20200613092733.png

微信截图_20200613092751.png

微信截图_20200613092805.png


各区域道路命名方案:

微信截图_20200613093059.png

微信截图_20200613093110.png

微信截图_20200613093121.png

回复 支持 反对

使用道具 举报

130

主题

912

回帖

2652

积分

商人

Rank: 11Rank: 11Rank: 11Rank: 11

积分
2652

社区居民

 楼主| 发表于 2020-6-13 09:35 | 显示全部楼层 来自: 中国广西北海
微信截图_20200613093329.png

微信截图_20200613093339.png

微信截图_20200613093350.png

微信截图_20200613093402.png

微信截图_20200613093413.png

微信截图_20200613093424.png

微信截图_20200613093435.png

回复 支持 反对

使用道具 举报

130

主题

912

回帖

2652

积分

商人

Rank: 11Rank: 11Rank: 11Rank: 11

积分
2652

社区居民

 楼主| 发表于 2020-6-13 09:39 | 显示全部楼层 来自: 中国广西北海
微信截图_20200613093611.png

微信截图_20200613093621.png

微信截图_20200613093635.png

微信截图_20200613093645.png

微信截图_20200613093705.png

微信截图_20200613093715.png

微信截图_20200613093725.png

微信截图_20200613093735.png

回复 支持 反对

使用道具 举报

130

主题

912

回帖

2652

积分

商人

Rank: 11Rank: 11Rank: 11Rank: 11

积分
2652

社区居民

 楼主| 发表于 2020-6-13 09:43 | 显示全部楼层 来自: 中国广西北海
微信截图_20200613094006.png

微信截图_20200613094017.png

微信截图_20200613094026.png

微信截图_20200613094038.png

微信截图_20200613094055.png

微信截图_20200613094119.png

微信截图_20200613094131.png

微信截图_20200613094142.png

微信截图_20200613094156.png

微信截图_20200613094204.png

回复 支持 反对

使用道具 举报

130

主题

912

回帖

2652

积分

商人

Rank: 11Rank: 11Rank: 11Rank: 11

积分
2652

社区居民

 楼主| 发表于 2020-6-13 09:49 | 显示全部楼层 来自: 中国广西北海
微信截图_20200613094432.png

微信截图_20200613094442.png

微信截图_20200613094450.png

微信截图_20200613094501.png

微信截图_20200613094510.png

微信截图_20200613094520.png

微信截图_20200613094537.png

微信截图_20200613094547.png

一、城市道路路名规划基本情况

依据《北海市城市总体规划(2013-2030)》,对包括中心城区、铁山港区规划红线15米以上806条市政道路进行路名规划,其中:

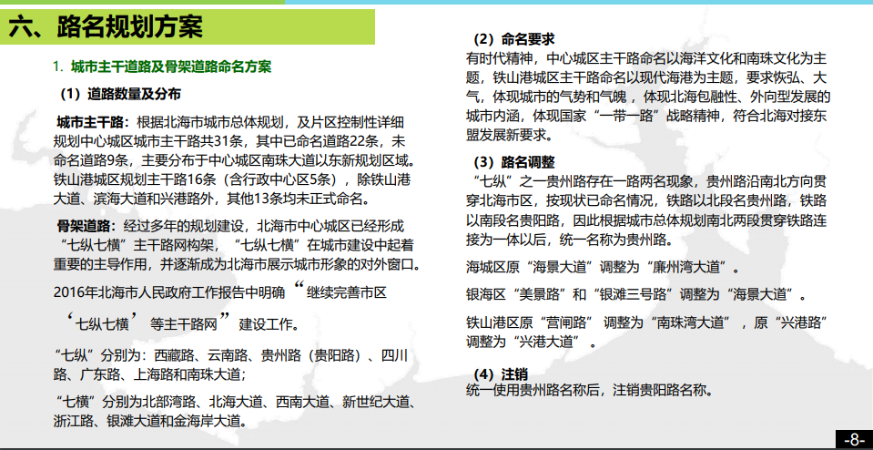
1.中心城区城市主干路共31条,其中已命名道路22条,未命名道路9条,主要分布于中心城区南珠大道以东新规划区域。铁山港城区规划主干路16条(含行政中心区5条),除铁山港大道、滨海大道和兴港路外,其他13条均未正式命名。

2.中心城区城市次干路共60条,其中已命名道路32条,未命名道路28条,主要分布于铁路以南新规划区域和南珠大道以东新规划区域。铁山港城区城市次干路共32条(含行政中心区10条),均未正式命名。

3.中心城区城市支路共557条,其中已命名道路147条,未命名道路409条,在中心城区范围内普遍存在。 铁山港城区城市支路共110条(含行政中心区9条),均未正式命名。

二、征集内容

对城市道路各路名提出修改意见。

三、修改路名意见要求

1.文字简洁规范,通俗易懂,便于记忆传诵;

2.体现北海市的历史文化、地域风情、城市特色和时代气息;

3.综合考虑周边自然环境特征、社会需求和未来城市发展方向等多方面因素,重点突出路名文化内涵。

四、征集事项

1.征集时间:公告发布之日起至2020年6月10日24:00点截止,欢迎广大市民及社会各界积极踊跃参与。

2.征集方式:发送电子邮件方式提交,电子邮件标题栏中需注明“征集对《北海市城市道路路名规划》意见”字样。

3.征集邮箱:bhsmzjzqk@163.com,传真:0779-2021803,联系人:杨有莉 电话:0779-2021985.

五、其他事项

单位或社团表达意见的,请在信函上盖单位和社团印章,并注明联系地址、联系人姓名及电话;个人表达意见的,请在信函上注明联系人姓名、住址及联系电话


来源:北海市人民政府网

回复 支持 反对

使用道具 举报

2

主题

535

回帖

6188

积分

小地主

Rank: 14Rank: 14Rank: 14Rank: 14

积分
6188
发表于 2020-6-13 09:55 | 显示全部楼层 来自: 中国广西北海
有点乱,一下子觉得记不住了
回复 支持 反对

使用道具 举报

283

主题

936

回帖

3004

积分

商人

Rank: 11Rank: 11Rank: 11Rank: 11

积分
3004

社区居民

发表于 2020-6-13 10:34 | 显示全部楼层 来自: 中国广西北海
越来越不懂了!
回复 支持 反对

使用道具 举报

53

主题

1104

回帖

2579

积分

商人

Rank: 11Rank: 11Rank: 11Rank: 11

积分
2579

社区居民

发表于 2020-6-13 10:34 | 显示全部楼层 来自: 中国广西北海
还是海景大道好听啊!
回复 支持 反对

使用道具 举报

您需要登录后才可以回帖 登录 | 注册

本版积分规则

返回顶部
快速回复 返回顶部 返回列表